

摘要:近期,清华大学张洪杰院士、刘凯教授团队针对这一难题,报道了一种新型时序免疫调控水凝胶(TIH),用于感染性骨缺损的修复。研究人员通过丙烯酸改性的KE工程蛋白与氧化海藻酸钠的交联反应,构建仿生的水凝胶网络,模拟细胞外基质结构,支持细胞黏附、增殖和迁移。进一步引入锌/钙磷酸盐杂化纳米颗粒(ZPH),实现了Ca2+/Zn2+的时序释放:Ca2+在早期诱导M1型巨噬细胞活化,清除病原体控制感染;Zn2+在后期促进M2型巨噬细胞极化,增强成骨分化。该材料还具备抗氧化与抗菌性能,能够在早期清除感染并启动骨修复。在大鼠颅骨感染缺损模型中,TIH显著促进了血管生成和骨再生,表现出优异的修复效果。这种设计巧妙地契合了骨修复中“先抗感染,后成骨”的生理节律,为感染性骨缺损修复提供了一种创新策略。

图1. TIH的设计与功能示意图 TIH制备过程示意图
该水凝胶通过时序释放Ca²⁺/Zn²⁺离子调控免疫-成骨微环境,并具备抗菌、抗氧化和促血管生成性能,进一步促进感染性骨缺损中的成骨过程。
背景介绍:
骨缺损合并感染是临床骨科常见的重大挑战。传统治疗手段往往难以兼顾抗感染、免疫调控和骨再生,导致修复不彻底甚至复发。如何同时解决感染控制和骨再生问题,是当前组织工程与再生医学领域亟需突破的难题。
本文亮点:
本研究创新性地研发了仿生时序免疫调控水凝胶,通过时序释放Ca²⁺和Zn²⁺离子,精准调控巨噬细胞从M1向M2表型转变,级联调控免疫-成骨过程,并整合抗菌、抗氧化等功能,实现感染控制与骨再生的协同促进。
研究团队首先通过XPS、SEM、FTIR等手段验证了ZPH纳米颗粒的成功合成与水凝胶的多孔结构(图2)。TIH在紫外光照射下3分钟内即可凝胶化,具有良好的可注射性与形状适应性。力学测试表明,0.5 wt% ZPH添加量下 hydrogel 抗压强度最优(273 kPa)。离子释放实验显示,Ca²⁺在24小时内快速释放(约60 mg/L),Zn²⁺则在7天内缓慢释放(第4天达2 mg/L),符合M1→M2极化时序需求。

图2. TIH的制备与表征 a) TIH合成示意图。b) ZIF-L、ZIF-L@PDA和ZPH纳米颗粒的高分辨率XPS谱图。c) ZIF-L、ZIF-L@PDA和ZPH纳米颗粒的SEM图像。d) TIH的溶胶-凝胶转变过程,显示其可注射性与快速凝胶能力。e) TIH的SEM及相应元素分布图,证实其多孔结构及Ca、Zn元素的存在。f) TIH的储能模量(G′)和损耗模量(G″)随频率变化。g,h) TIH在0.9%NaCl中随时间释放Ca²⁺ (g) 和Zn²⁺ (h) 的动力学曲线。
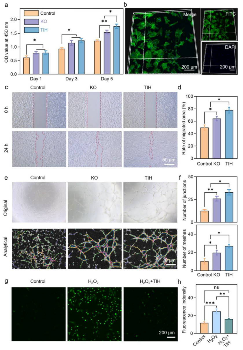
在细胞实验中,TIH展现出优异的生物相容性,显著促进BMSCs增殖与迁移(图3)。划痕实验显示其迁移闭合率高达79%。血管生成实验表明,TIH能诱导HUVEC形成完整血管网络,其促血管能力优于对照组。此外,TIH凭借PDA和蛋白中的硫醇基团有效清除ROS,恢复氧化应激下的细胞稳态,并通过对MRSA和E. coli的强烈抑制作用(12小时内抑菌率超90%)表现出良好抗菌性能。

图3. TIH的体外细胞相容性、迁移、血管生成与抗氧化能力 a) CCK-8检测BMSCs与不同材料共培养后的细胞活性。b) BMSCs与TIH共培养后的三维形态。Vinculin免疫荧光染色显示BMSCs在TIH内黏附与生长良好。c) 划痕实验检测不同处理下BMSCs的迁移活性。d) 通过测量伤口愈合面积定量分析BMSCs的迁移活性。e) 不同处理下HUVEC血管形成实验代表性图像。f) 不同处理下血管网络形成中网状结构与连接点的定量分析。g) DCFH-DA染色显示不同处理下细胞内氧化应激水平。在H₂O₂诱导的氧化环境中,TIH处理后DCFH-DA荧光减弱,表明其抗氧化能力。h) H₂O₂组细胞荧光强度定量分析。
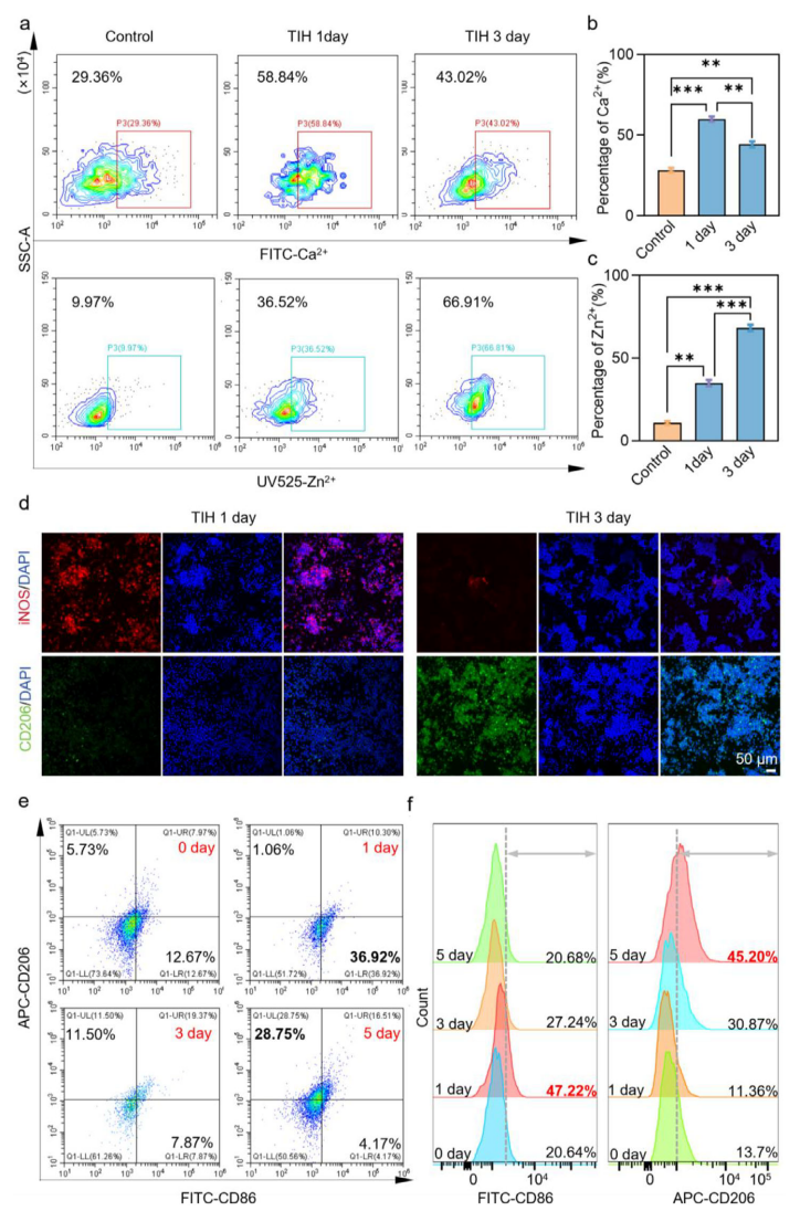
进一步研究发现,TIH能时序调控巨噬细胞内Ca²⁺和Zn²⁺水平(图4)。第1天Ca²⁺爆发促进M1标志物(CD86、iNOS)表达,第3天Zn²⁺积累驱动M2标志物(CD206)上调,实现M1→M2表型转换。这一过程通过TRPC1-STAT1/NF-κB和STAT6/PPARγ信号通路分别介导,为免疫-成骨级联调控提供离子基础。

图4. TIH对细胞内钙锌振荡与巨噬细胞极化的体外调控 a) FCM检测干预1天和3天后巨噬细胞内Ca²⁺和Zn²⁺荧光强度。b,c) FCM定量分析Ca²⁺阳性 (b) 和Zn²⁺阳性 (c) 细胞百分比。d) 免疫荧光图像显示与TIH共培养的RAW264.7巨噬细胞从第1天M1表型向第3天M2表型的时序转变(蓝色:DAPI,绿色:CD206,红色:iNOS)。e) FCM检测巨噬细胞表面CD86与CD206表达。f) FCM对巨噬细胞表面CD86与CD206表达的定量分析。
在成骨分化实验中,与巨噬细胞共培养的BMSCs在TIH作用下表现出最高的ALP活性和矿化结节形成(图5)。免疫荧光与RT-PCR结果显示,成骨标志物(BMP-2、RUNX2、OCN)和血管生成因子(VEGF)表达显著上调,证实TIH通过免疫-成骨级联调控促进骨再生。

图5. 免疫-成骨级联调控对体外成骨分化的影响 a) 通过共培养TIH与RAW264.7巨噬细胞评估免疫-成骨级联调控对成骨分化影响的实验示意图。b,c) 不同处理下BMSCs的ALP染色 (b) 和ARS染色 (c)。d–g) 免疫荧光图像显示不同处理下BMSCs中成骨分化标志物BMP-2 (d)、RUNX2 (e)、OCN (f) 和VEGF (g) 的表达。h) BMP-2、RUNX2、OCN和VEGF的细胞荧光强度定量。i) RT-PCR分析BMSCs中BMP-2、RUNX2、OCN和VEGF的基因表达水平。
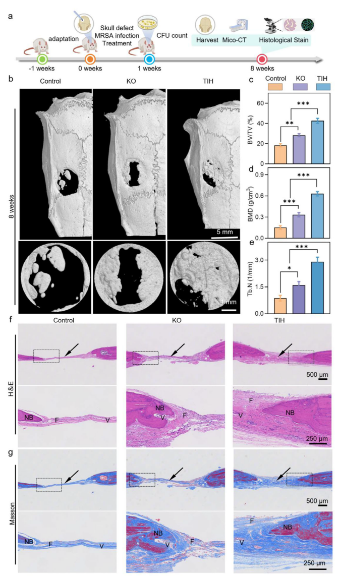
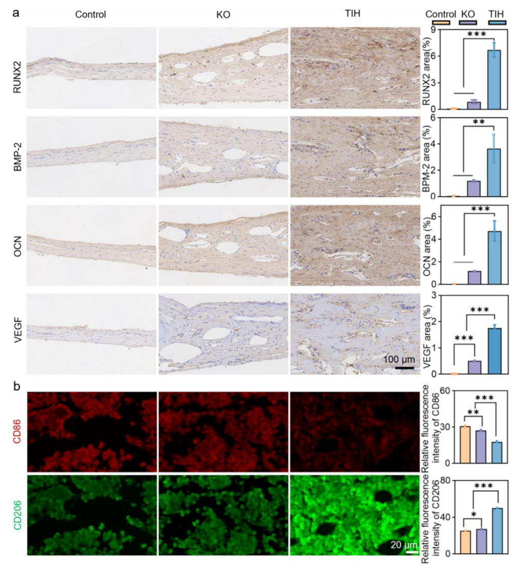
动物实验进一步验证了TIH的修复效果(图6)。Micro-CT显示TIH组缺损区骨再生明显,骨体积分数(BV/TV)、骨密度(BMD)和小梁数量(Tb.N)均显著高于对照组。H&E和Masson染色显示新生骨组织和胶原沉积增加,免疫组化与免疫荧光证实成骨与血管生成因子高表达,且巨噬细胞表型由M1向M2转变(图7)。重要器官未发现病理异常,表明TIH具有良好的生物安全性。

图6. TIH促进体内感染性骨缺损再生 a) 动物实验设计示意图。b) 术后8周颅骨Micro-CT三维重建图像。c–e) 不同处理下骨痂体积分数(BV/TV)、骨密度(BMD)和小梁数量(Tb.N)的定量分析。f,g) 术后8周颅骨H&E (f) 和Masson三色 (g) 染色图像。缺损区域用箭头标出。下图对应框中区域的放大视图。

图7. TIH在感染性颅骨缺损中的体内成骨、血管生成与免疫调节性能 a) 不同处理下术后颅骨中BMP-2、RUNX2、OCN和VEGF蛋白的免疫组化染色图像及定量分析。b) 不同处理下术后颅骨中CD86和CD206表达的免疫荧光染色图像及定量分析,揭示体内巨噬细胞极化情况。
总结与展望:
该研究成功开发出一种能够时序调控免疫-成骨微环境的多功能水凝胶,通过Ca²⁺/Zn²⁺的序贯释放协调巨噬细胞极化与成骨分化,整合抗菌、抗氧化、促血管和成骨等多重功能,为感染性骨缺损修复提供了一种创新策略。该时序免疫调节策略不仅适用于骨再生,还有望拓展至糖尿病创面、牙周缺损和肿瘤术后骨重建等复杂感染病理环境,具有广泛的临床转化潜力。未来可进一步探索可见光引发体系或无紫外交联策略,以提升其临床应用安全性与适用性。
文章详情:
Temporal Immunomodulatory Hydrogel Regulating the Immune-Osteogenic Cascade for Infected Bone Defects Regeneration
Chaonan Jin, Jiaming Liang, Jiangyi Wu, Xiaodong Han, Yusai Zhou, Bo Li, Wei Sun, Juanjuan Su, Jing Sun*, Sikang Wan*, Hongjie Zhang, Kai Liu*, Yawei Liu*
Cite this by DOI: 10.1002/adma.202514419
文章链接:https://doi.org/10.1002/adma.202514419