

摘要:近日,中国科学院长春应用化学研究所张洪杰院士、王樱蕙研究员、尹娜博士、吉大一院姜艳芳教授和刘心睿博士等人在Science China Materials发表研究论文,构建了一种可生物降解的纳米调制器(ZIF-90@MnO2@GPNA@HA-Lf,ZMGH-Lf)。
背景介绍:
神经胶质瘤的免疫抑制性肿瘤微环境使其治疗效果始终不理想,胶质瘤细胞异常的能量代谢协调了肿瘤发生和免疫抑制性肿瘤微环境。
本文亮点:
1) ZMGH-Lf在肿瘤微环境中会发生生物降解,释放出的Mn2+可将H2O2催化为·OH并导致线粒体功能障碍。
2) ZMGH-Lf可通过缓解缺氧和减少NAD+的表达来抑制糖酵解,同时负载的谷氨酰胺转运拮抗剂(L-γ-glutamyl-pnitroanilide,GPNA)可抑制代偿性增加的谷氨酰胺代谢。
3) 这种治疗策略不仅实现了对胶质瘤代谢的多途径抑制,还缓解了免疫耐受,改善了肿瘤微环境,为胶质瘤的治疗提供了一种新策略。

图1. (a) ZMGH-Lf 复合材料的合成流程示意图。(b) ZMGH-Lf 协同抑制胶质瘤能量代谢与免疫治疗的机制示意图

图2.纳米调制器的表征

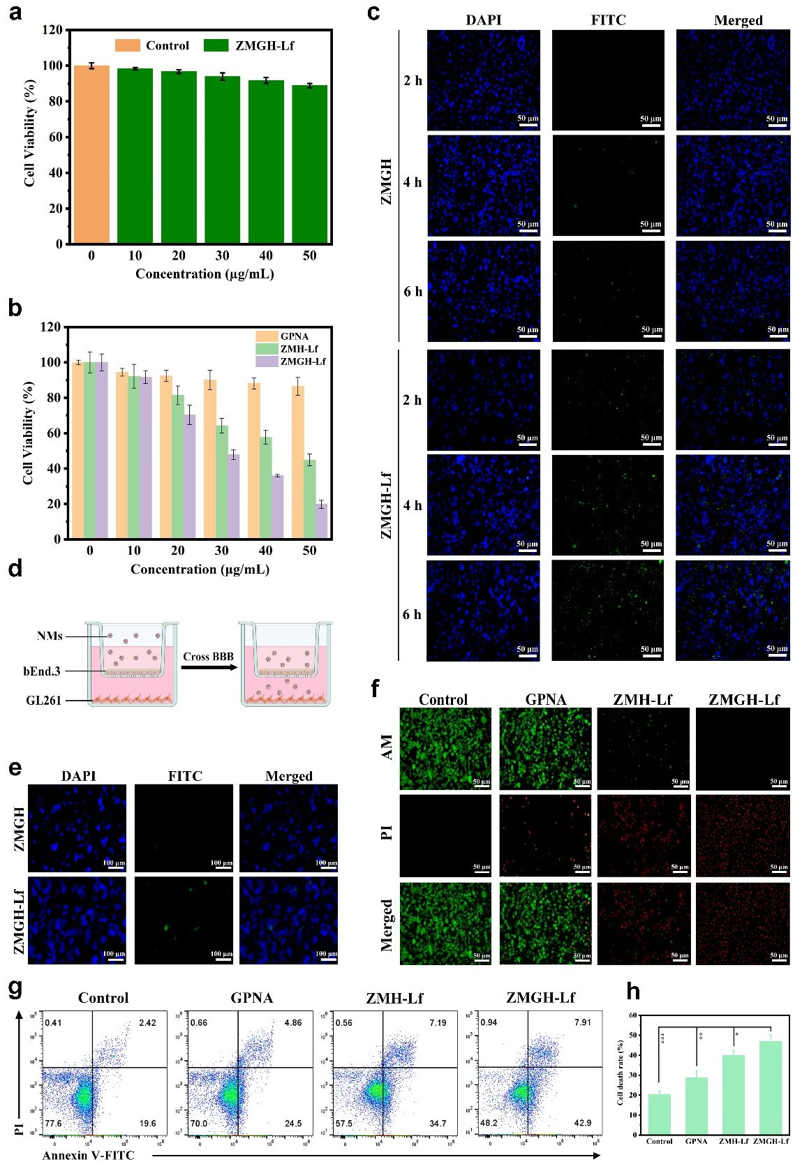
图3. ZMGH-Lf-NMs在体外GL261细胞中的治疗效果

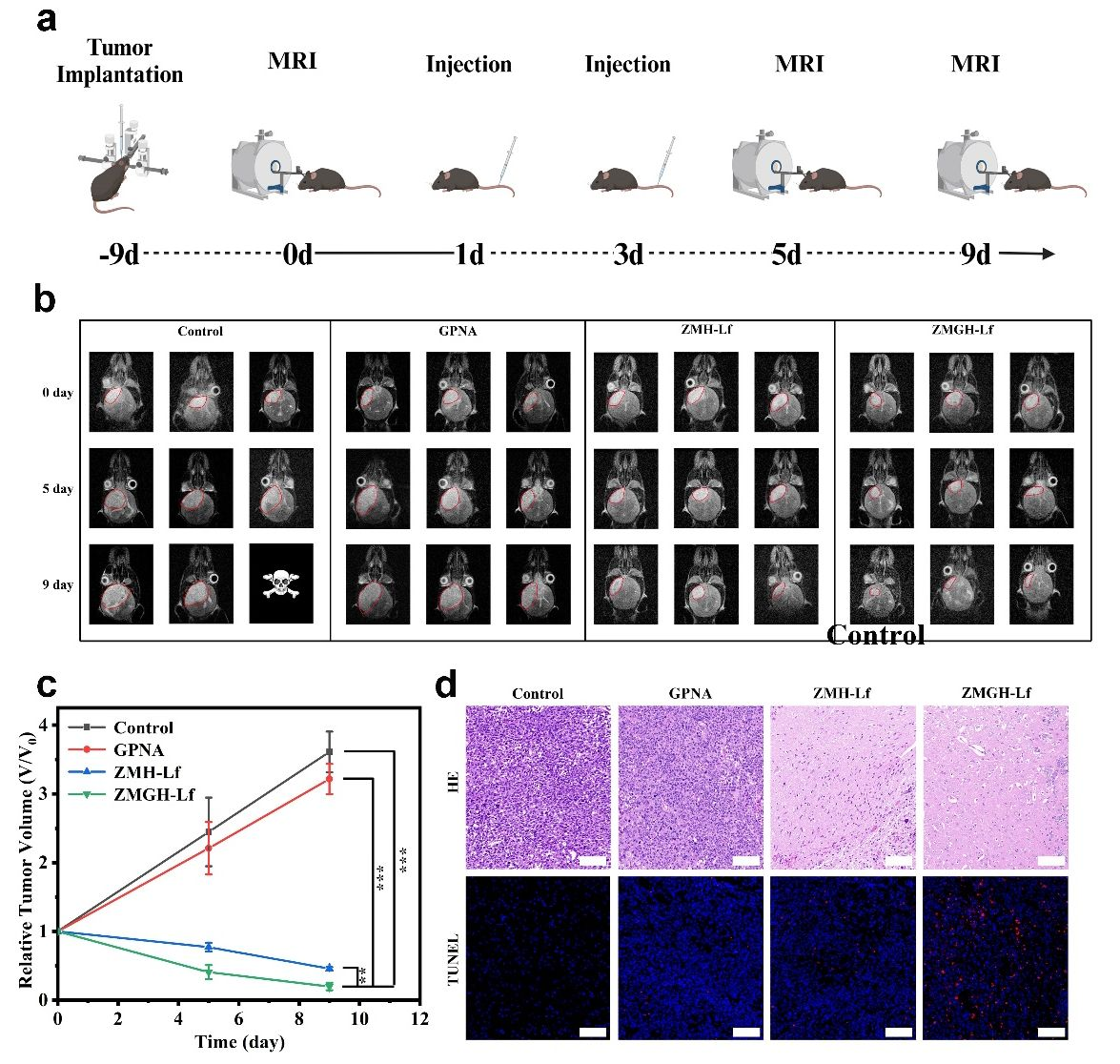
图4. ZMGH-Lf-NMs在体内的治疗效果
总结与展望:
总之,我们构建了一种名为 ZMGH-Lf 的可生物降解纳米调节剂,它能够通过多途径调控能量代谢和免疫疗法有效地抑制神经胶质瘤。ZMGH-Lf 具有良好的血脑屏障穿透能力,并通过 Lf 受体介导的跨细胞转运实现主动靶向。对肿瘤微环境有响应的 ZMGH-Lf 能够释放·OH 并消耗肿瘤组织中的 GSH,导致线粒体功能障碍。ZMGH-Lf 的 MnO2 外壳能够有效缓解缺氧,抑制 HIF-1α 和 GLUT1 的表达,并减轻葡萄糖摄取。从 ZMGH-Lf 释放的 Zn2+能够降低 NAD+的表达,从而抑制糖酵解。同时,装载的 GPNA 能够抑制补偿性增加的谷氨酰胺摄取,实现神经胶质瘤中全面的代谢中断。通过多途径调控肿瘤周围的能量代谢来诱导 DC 成熟,并进一步激活 T 细胞相关的免疫反应,以及诱导微胶质细胞从 M2 表型向 M1 表型的有效逆转和免疫抑制性肿瘤微环境的重塑,这种治疗策略是有效的。这种多功能的纳米调节剂 ZMGH-Lf 能够有效地抑制脑瘤的生长,且毒性极低,为脑瘤的临床治疗提供了一种有效的解决方案。
文章详情:
Biodegradable hollow MOFs-based nano-modulator for collaboratively blocking energy metabolism for immunotherapy of orthotopic gliomas
Shiqi Bai, Hongya Zhang, Rong Mou, Shaopeng Zhang, Na Yin*, Yue Cao, Wanying Li, Ziqian Wang, Bin Wang, Donghao Qu, Shuyan Song, Yunqian Li, Xinrui Liu*, Yanfang Jiang*, Yinghui Wang*, Hongjie Zhang*.
Cite this by DOI: 10.1007/s40843-025-3484-6
文章链接:https://doi.org/10.1007/s40843-025-3484-6