

摘要:2025年6月9日,长春应化所张洪杰院士团队其报道了一种封装有TMZ、FeⅢ、DHODH抑制剂并修饰T10和cMBP肽的金属-酚醛网络纳米增敏剂(TBFP-MT MPNs),通过靶向耐药细胞并抑制MGMT表达,抑制药物外排和触发铁死亡克服化疗耐药性(图1)。

图1. TBFP-MT MPN克服 GBM 耐药性的机制示意图
背景介绍:
胶质瘤(GBM)是最具侵袭性的原发性脑肿瘤,其临床治疗面临重大挑战。自2005年FDA批准以来,烷化剂替莫唑胺(TMZ)始终是GBM的一线化疗药物。然而临床数据显示,约50%患者会出现获得性耐药,导致耐药患者中位生存期从12-15个月显著缩短至6个月以下。分子机制研究表明,耐药主要源于肿瘤细胞中O6-甲基鸟嘌呤-DNA甲基转移酶(MGMT)的过表达,该酶可修复TMZ诱导的DNA损伤。目前针对MGMT的抑制剂因药代动力学特性不佳和全身毒性而受限。此外,肿瘤细胞通过激活抗凋亡信号通路和上调药物外排,进一步形成多药耐药(MDR)表型。因此,开发能够同时靶向多重耐药机制的新型治疗策略具有重要临床意义。
本文亮点:
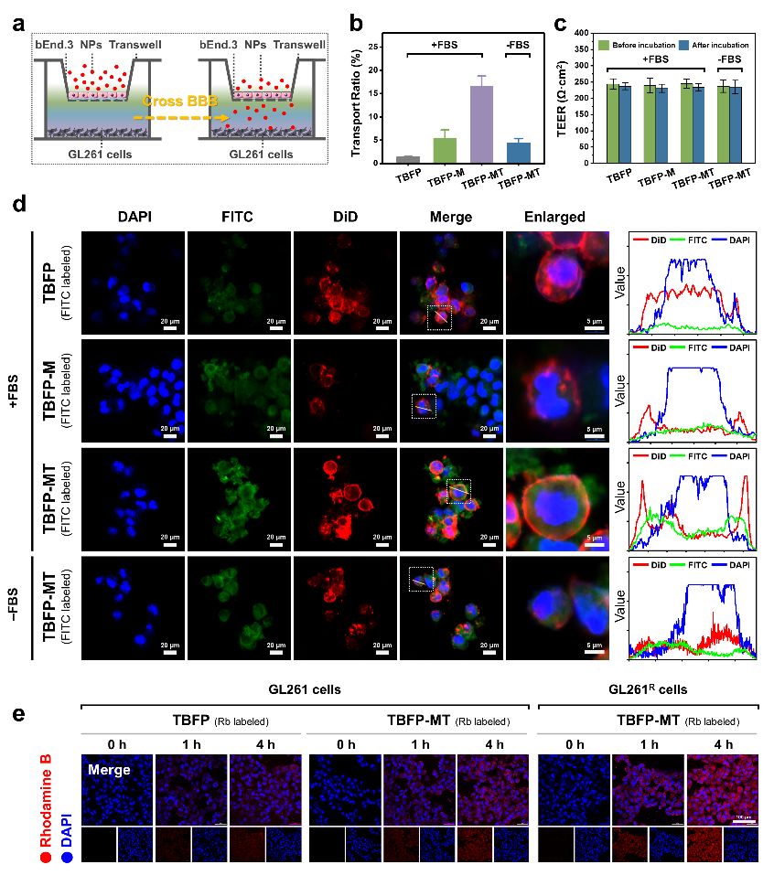
本研究通过酚类配体和金属离子之间的配位作用构建了多功能纳米递药金属-酚醛网络(TBFP-MT)。该增敏剂通过NHS-PEG-MAL 交联剂修饰cMBP (MET结合肽) 和 T10 肽,动态光散射等表征显示该增敏剂具有良好的单分散性。与胎牛血清共孵育后该增敏剂的水合粒径和Zeta电势发生显著变化,此结果证实了蛋白冠的形成(图2)。基于转铁蛋白受体(TfR)在血脑屏障(BBB)内皮细胞和胶质瘤细胞中的过表达特征,本研究创新性地利用T10肽劫持内源性转铁蛋白(Tf),建立了一种高效、低免疫原性的BBB穿透及肿瘤靶向策略。通过建立bEnd.3细胞单层Transwell体外BBB模型,我们证实T10修饰的纳米颗粒可借助血清中的Tf形成特异性蛋白冠,显著提升BBB穿透效率。激光共聚焦显微镜半定量分析显示,耐药型GL261细胞对TBFP-MT纳米颗粒的摄取量显著高于野生型,这主要归因于cMBP肽对耐药细胞表面过表达且异常激活的MET受体的高效靶向作用(图3)。该发现为克服胶质瘤耐药提供了新的靶向治疗思路。

图2. TBFP-MT MPN的性质及其表征

图3. TBFP-MT MPN的血脑屏障通透性和耐药细胞靶向评估
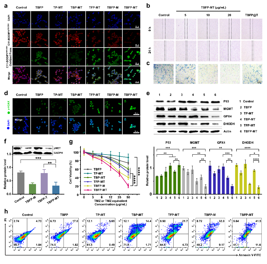
研究表明,肿瘤细胞的代谢重编程虽然赋予其治疗逃逸能力,但也暴露出独特的代谢脆弱性。以GBM为例,其增殖高度依赖嘧啶核苷酸的从头合成途径,而正常脑实质细胞主要采用补救合成途径维持嘧啶稳态。最新证据表明,选择性抑制嘧啶从头合成可有效阻断GBM的嘧啶供应,并特异性下调MGMT表达,且对正常细胞无明显影响。基于这一发现,本研究采用二氢乳清酸脱氢酶(DHODH)抑制剂Brequinar靶向干预嘧啶从头合成通路。DHODH作为该通路的关键限速酶,其抑制可显著破坏GBM细胞的嘧啶代谢稳态,实现MGMT表达的选择性下调,同时避免对正常细胞产生显著影响。另一方面,TBFP-MT通过异常FeⅢ内流,同时破坏谷胱甘肽过氧化物酶4(GPX4)和DHODH介导的铁死亡防御系统,从而诱导强烈的铁死亡效应。这种铁死亡过程不同于传统的细胞凋亡途径,是一种依赖于铁离子稳态调控的新型细胞死亡方式,可有效规避耐药细胞的抗凋亡特性。MET靶向肽cMBP能特异性识别耐药胶质瘤细胞中异常活化的MET受体,通过阻断其信号转导,下调药物外流转运体从而确保治疗药物在肿瘤细胞内的有效蓄积(图4)。

图4. TBFP-MT增强铁死亡和致敏化疗的机制评估
总结与展望:
综上所述,研究人员构建的TBFP-MT MPNs纳米增敏剂通过三重协同机制有效逆转GBM对TMZ的耐药性:(1)下调MGMT表达;(2)激活强效铁死亡;(3)靶向耐药细胞抑制药物外排。经T10修饰的纳米颗粒可劫持血液中Tf,显著提升BBB穿透效率。进入脑部后,TBFP-MT MPNs能特异性靶向耐药型GBM细胞,通过抑制MET信号通路减少药物外排。纳米颗粒释放的DHODH抑制剂可阻断嘧啶从头合成通路,选择性切断GBM细胞的嘧啶供应,从而下调MGMT表达并阻碍DNA损伤修复。此外,TBFP-MT MPNs通过破坏GPX4/DHODH组成的铁死亡双重防御轴,进一步降低胶质瘤对TMZ化疗的抵抗。该研究不仅为克服GBM耐药提供了新型MPNs平台,更通过利用肿瘤代谢特异性增强了治疗靶向性,为中枢神经系统疾病的纳米治疗开辟了新途径。
文章详情:
A Metal–Phenolic Network Nanoresensitizer Overcoming Glioblastoma Drug Resistance through the Metabolic Adaptive Strategy and Targeting Drug-Tolerant Cells
Na Yin, Bin Wang, Yinghui Wang*, Long Tian, Songrun Han, Boxin Zheng, Fei Feng, Shuyan Song*, Hongjie Zhang*
Cite this by DOI: 10.1021/acs.nanolett.5c01141
文章链接:https://pubs.acs.org/doi/full/10.1021/acs.nanolett.5c01141