

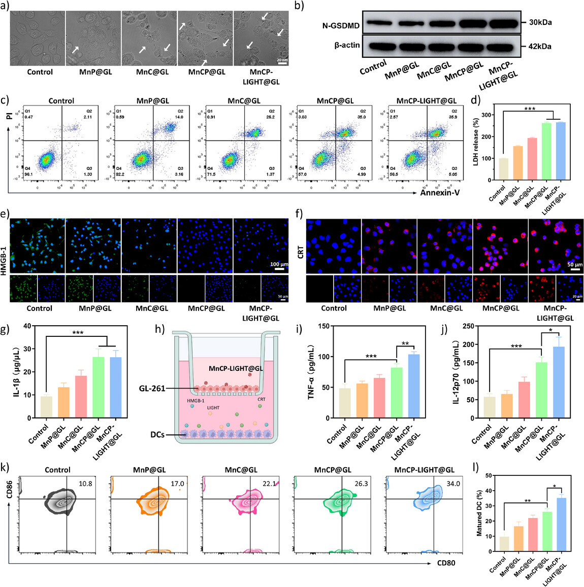
摘要:中国科学院长春应用化学研究所王樱蕙团队通过锰离子(Mn²⁺)、胆固醇氧化酶(CHOx)和丙酮酸氧化酶(POx)的生物矿化作用,负载肿瘤坏死因子超家族成员 14(LIGHT)并经胶质瘤细胞膜...
2026-02-10摘要:2025年6月9日,长春应化所张洪杰院士团队其报道了一种封装有TMZ、FeⅢ、DHODH抑制剂并修饰T10和cMBP肽的金属-酚醛网络纳米增敏剂(TBFP-MT MPNs),通过靶向耐药细胞并抑制MGMT表达,...
2026-02-10摘要:中国科学院长春应用化学研究所王樱蕙团队开发了一种基于压电效应增强的铁基单原子纳米酶(BFTM),通过超声驱动产生压电电荷,辅助单原子铁位点高效产生活性氧(ROS),触发焦亡。同时...
2026-02-10摘要:近日,中国科学院长春应用化学研究所张洪杰院士、王樱蕙研究员、尹娜博士、吉大一院姜艳芳教授和刘心睿博士等人在Science China Materials发表研究论文,构建了一种可生物降解的纳米调...
2026-02-10摘要:近期,清华大学张洪杰院士、刘凯教授团队针对这一难题,报道了一种新型时序免疫调控水凝胶(TIH),用于感染性骨缺损的修复。研究人员通过丙烯酸改性的KE工程蛋白与氧化海藻酸钠的交联...
2026-02-10摘要:近日,清华大学化学系刘凯教授/张洪杰院士团队联合中国科学院大学苏娟娟副教授、中国人民解放军第七医学中心苗莉主任等团队在SPDT治疗领域取得新进展,提出了一种基于超声触发生物发光...
2026-02-10